KENWOOD D-3300T (10号機) が到着
2024年5月26日、茨城県古河市の O さんより、
KENWOOD D-3300T
の修理依頼品が到着しました。
定価14万円
の高級 FM 専用チューナです。
程度&動作チェック
-
修理依頼者のコメント
-
十分なアンテナ入力があるにも関わらずシグナルメータがフルになりません。
-
外観
-
製造シリアル番号は [69K10004] で、電源コードの製造マーキングより [1986年製造品] とわかりました。
-
綺麗な逸品
です。
サイドウッドも綺麗な状態を保っています。
-
電源 ON してチェック
-
電源は正常に入り、操作ボタンの反応は正常で、特に問題なく受信できます。
-
ただし、RF SELECTOR:DIRECT にした時の S メータの落ち込みが大きく、感度低下しているようです。
-
簡易 F 端子のセンタピンに接触不良があります。
A/B 端子とも劣化しています。
-
[ANTENNA] スイッチで A/B に切換できますが、A/B で S メータの振れが違います。
スイッチが劣化しています。
-
軽く現状の性能値を測定してみました。
-
実用範囲の性能を保持していましたが、ステレオセパレーションはこの機種にしては低いです。
| 項目 |
IF BAND |
stereo/mono |
L |
R |
単位 |
| ステレオセパレーション (1kHz) |
WIDE |
stereo |
37 |
37 |
dB |
| 高調波歪率 (1kHz) |
WIDE |
mono |
0.011 |
% |
| stereo |
0.012 |
% |
| パイロット信号キャリアリーク |
WIDE |
stereo |
-52 |
-68 |
dB |
-
カバーを開けてチェック
-
内部は非常に綺麗で、目視では劣化とわかる部品は無いように見えます。
-
プリセットメモリバックアップ用の電気二重層コンデンサはかなり古いタイプで、交換したほうがよいです。
-
FM フロントエンドにあるトリマコンデンサ×5個を回してチェックしてみました。
-
この機種はトリマコンデンサを交換するにはかなりの部分を分解する必要があって手間がかかります。
-
よって、この段階で交換が必要かどうか判断するほうが作業の手戻りを防げます。
-
チェックの結果、全てのトリマコンデンサに劣化が見られます。
全数交換が必要です。
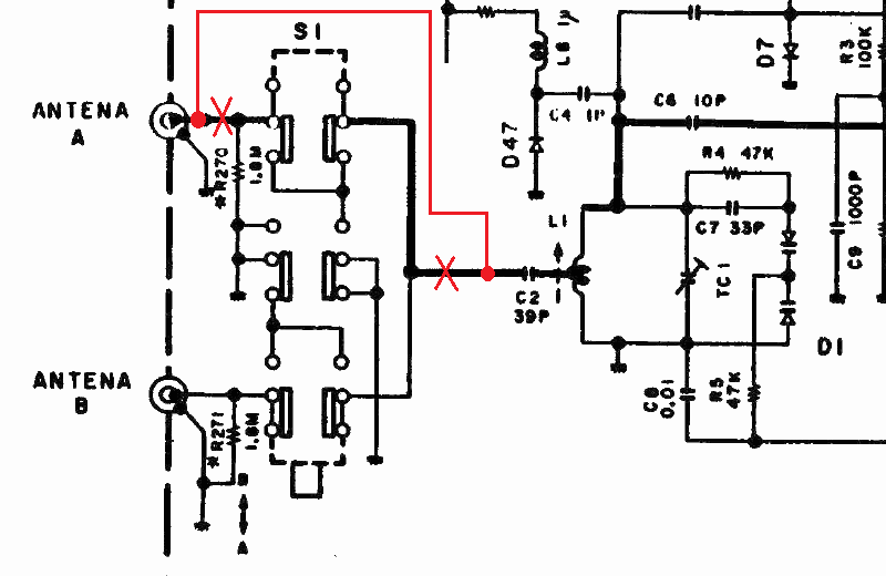
リペア (その1):[ANTENNA] スイッチのバイパス改造
-
スイッチを交換できればよいのですが、同じものは入手不可
-
このスイッチは D-3300T のウィークポイントで、ここにメカニカルスイッチを使ったのは KENWOOD の設計ミスと思います。
-
ここには従来の TRIO バリコン式チューナと同じくリードリレーを使うべきだったのです。
-
コストダウン目的でメカニカルスイッチにしたことが、後に禍根を残す結果になったのです。
-
メカニカル接点は常に空気に触れており必ずサビます。
そしていつか接触不良という重大問題化するのです。
-
メカニカル接点を使うのであれば数 10mA の電流を流す使い方が正しいです。
-
電流を ON/OFF する際のスパークで接点が洗浄されるのです。
-
アンテナ切り換えでは全く言ってよいほど電流は流れません。
接点がサビるいっぽうです。
-
[ANTENNA] スイッチでの A/B 切り換えは諦め、FM フロントエンドと F 端子を直結することにします。
-
改造
-
[ANTENNA] スイッチの切り離しと、新たな F 端子とフロントエンドを直結
-
以下のように、2箇所パターンカット (×のところ) しました。
-
同軸線で新しい F 端子とフロントエンドを直結しました。

-
どうせ改造するので、オリジナリティに拘る必要はないです。
-
[簡易 F 端子] を [本格的な F 端子] に交換しました。
-
下の写真は F 端子取り付けの表裏です。
裏側でネジロック剤を塗布しています。

リペア (その2):FM フロントエンドのトリマコンデンサを全数交換
-
交換
-
[セラミック型トリマコンデンサ 10pF]×5個 と全数交換しました。
-
左の写真は交換後で赤〇で囲んだ部品です。
右の写真は古い劣化したトリマコンデンサです。

-
動作確認
-
[リペア (その1)] で実施したアンテナ配線手直しと相まって、感度が大きく上がりました。
リペア (その3):電気二重層コンデンサはそろそろ寿命
-
概要
-
D-3300T においては AC プラグを抜いても電気二重層コンデンサで一定時間プリセットメモリの記憶をバックアップします。
-
もう製造から40年近く経過しているので、そろそろ電気二重層コンデンサも寿命です。
-
修理
-
左の写真で青い部品が交換後の電気二重層コンデンサです。
小さくなったのに、容量は 1F もあります。
-
右の写真は交換前の電気二重層コンデンサです。
古いタイプなので大きいですが容量は 18mF しかありません。

-
18mF→1F と50倍以上になったので、従来より長時間バックアップできます。
おそらく数ヶ月か?
リペア (その4):ハンダクラック予防補修
-
ハンダクラックしやすい箇所
-
左の写真はリアパネルにある RCA 端子の裏側です。
端子のリードが基板に直接ハンダ付けされています。
-
ここはリアパネルと基板の2方向から常にストレスがかかるのでハンダクラックしやすいです。
-
右の写真は銅製放熱器に取り付けられた [パワートランジスタ] [電源 IC] です。
-
ここは銅製放熱器と基板の2方向から常にストレスがかかるのでハンダクラックしやすいです。

-
予防補修
-
まだハンダクラックには至ってはいませんでしたが、ハンダクラック気味になっていました。
-
劣化している古いハンダを吸い取り、新しく補修ハンダ付けしました。
再調整
-
電圧チェック (VP)
-
実測値は以下のように良好でした。
| VP |
標準電圧 |
実測電圧 |
判定 |
| J35 (Q26-E) |
+15V |
+14.8V |
〇 |
| J38 (IC11-OUT) |
+5.6V |
+5.61V |
〇 |
| J40 (Q27-E) |
-15V |
-14.8V |
〇 |
-
FM 受信部の調整
-
再調整結果
-
フロントエンドのトリマコンデンサを交換したので、トラッキング調整をやり直し、大きく感度が上がりました。
-
PLL 検波が大きく調整ズレしていました。
再調整で規定内に入りました。
-
IF 歪補正の再調整で高調波歪率が以下のような素晴らしい数値になりました。
-
落ち込んでいたステレオセパレーションは再調整で以下のような超優秀値になって、音の解像度が上がりました。
| 項目 |
IF BAND |
stereo/mono |
L |
R |
単位 |
| ステレオセパレーション (1kHz) |
WIDE |
stereo |
70 |
70 |
dB |
| NARROW |
65 |
65 |
dB |
| 高調波歪率 (1kHz) |
WIDE |
mono |
0.0094 |
% |
| stereo |
0.0094 |
% |
| NARROW |
mono |
0.017 |
% |
| stereo |
0.019 |
% |
| パイロット信号キャリアリーク |
WIDE |
stereo |
-68 |
-75 |
dB |
| オーディオ出力レベル偏差 (1kHz) |
WIDE |
mono |
0 |
+0.02 |
dB |
| REC CAL |
WIDE |
mono |
398.4 |
Hz |
| -6.9 |
dB |
使ってみました
-
修理&再調整が終わって
-
今回も [ANTENNA] スイッチが劣化していました。
設計不良と思われ、自動車だったらリコールものだと思います。
-
修理と再調整により新品時の性能に蘇って良かったです。
音質もぐっと改善して素晴らしい音になりました。
-
周波数コンバータ
を使ってのワイド FM も良好に受信できました。
-
デザイン
-
フロントパネルが分厚いヘアラインアルミ材、チューニングツマミやボタンもアルミ材、天板は分厚い鉄板と、質感良好です。
-
サイドウッドが高級感を醸し出します。
-
[MODULATION] 表示はピークホールド付きで見易く、見ていて面白いです。
-
プリセットメモリは16局分あります。
これだけあれば、まず十分です。
-
[QUIETING CONTROL] ボリュームがあります。
-
通常は [NORMAL] 端で使います。
-
[DISTANCE] 端にするとモノラルになってしまうので注意です。
-
ステレオ受信して雑音が多い場合に操作すると、ハイブレンドされて S/N が改善されます。
-
[RF SELECTOR] は [DISTANCE] で使うのが正解です。
-
[DISTANCE] のほうが S/N が上がります。
-
[DIRECT] は放送局の真下とか電波が強過ぎる場合に選択します。
-
[DIRECT] はフロントエンドの高周波増幅段をバイパスして感度を落として強過ぎる電波に対応するモードなのです。
-
[DIRECT] にしたら音が良くなるということはありません。
この辺りを誤解している人が多いです。
-
このケースの方はほぼいないと思うので、[DISTANCE] で使うのが正解なのです。
-
感度と音質
-
聴き惚れるほど素晴らしい音です。
-
KENWOOD らしい、解像度の高いカチッとした硬派の音です。
音にキラキラ感があります。
-
S/N が非常に良く暗黒の静寂の中から細かい音が良く出ています。
-
高級機らしい非常に安定した
感度と妨害電波排除能力です。
定価14万円にふさわしい高性能・高音質マシンです。