KENWOOD L-02T (4号機) が到着
2023年7月3日、兵庫県豊岡市の K さんより
KENWOOD L-02T
の修理依頼品が到着しました。
定価30万円の超高級チューナ
です。
この写真は照明を LED 化した後です。
状態チェック
-
修理依頼者のコメント
-
短時間受信では問題ないですが、1時間ほど受信していると突然サーボロックが切れてしまう。
-
劣化部品はすべて交換したい。
メータ照明は LED に変更したい。
-
外観
-
製造シリアル番号は [20900274] で、電源コードの製造マーキングよりは製造年が判明しませんでした。
-
底板にKENWOOD サービスの修理シールが2枚貼られていました。
-
1989年12月11日修理には、[配線ミス] [マルチパス] [(T)] という不気味なメモ書きがあります。
-
1994年2月7日修理には、特にメモ書きはありませんでした。
-
致命的なキズは無く、全体的に汚れや軽いサビがある [並の中古] 状態です。
-
リアパネルの RCA 端子には薄い灰色のサビが出ています。
-
電源 ON してチェック
-
ランプ切れはありません。
ダイヤル指針とメータ照明だけがフィラメントランプで、それ以外は LED です。
-
ダイヤル指針の輝度がかなり低く、劣化しています。
-
[SERVO LOCK] 機能が故障しているようです。
正しい動作は以下ですが、常に [SERVO LOCK] ランプが薄く点灯したままです。
-
[LOCK] ボタンを ON すると [SERVO LOCK] ランプが薄く点灯する
-
[同調] ノブで正しく同調してから手を離す
-
[SERVO LOCK] ランプが明るく点灯してロック完了する。
この [明るく点灯] がなく、サーボロックされていないようです。
-
[SERVO LOCK] 以外の各スイッチやボタンは正常そうです。
-
周波数が低い辺りで同調ノブを回すと、回転に合わせブチブチという大きな雑音が出ます。
バリコン軸の修理が必要です。
-
問題なく受信できステレオにもなりますが、音がやや荒っぽくて少し歪がありそうです。
再調整で直ると思います。
-
修理依頼者の言う [1時間ほど受信していると突然サーボロックが切れてしまう] は確認できませんでした。
-
カバーを開けてチェック
-
メータの製造マークと IC のロット番号より、本機は [1981年製造品] と判明しました。
-
基板などに綿埃が堆積しています。
IC やトランジスタの足の汚れは僅かでマイグレーションは発生していないと思います。
-
バリコン機構のプーリーを外側に引くと、軸ごと脱落します。
対策が必要です。
リペア (その1):周波数が低い辺りで同調ノブを回すとブチブチという大きな雑音が出る
-
原因はフロントエンドに実装のバリコン軸の接触不良です
-
右の写真のように緑青サビが出ていました。
緑色に見えるのがサビです。
-
古いバリコンではよくある故障です。
-
まずはこれを直さないとマトモに使えず、再調整に入れません。
-
以下のようにバリコン軸の接触回復作業しました
-
エレクトロニッククリーナ
を軸受けに噴射してから、何度もバリコン羽を動かすと緑青サビが湧き出てきます。
-
湧き出た緑青サビを刷毛や爪楊枝で丹念に落とします。
-
[1] と [2] を何度も何度も繰り返します。
-
仕上げに、軸受けに
CRC 5-56
を塗布して防錆処置します。
-
直りました!!!
-
大量の緑青サビが除去できました。
結構手間がかかりましたが、以上で回復しました。
-
もう同調ノブを回してもブチブチ雑音は出ず、スムーズに同調できるようになりました。
リペア (その2):バリコンギア機構のプーリー軸の脱落防止対策
-
右の写真はフロントエンドのプーリー軸を観察したものです
-
赤〇で囲んだ軸の部分に隙間が見えますが、この隙間がないのが正しいです。
-
隙間が広くなるとギア機構のバックラッシュが大きくなり、周波数ダイヤルと指針の誤差が大きくなります。
-
更に隙間が広がるとプーリー軸が脱落し、ギア機構がバラバラになります。
こうなると修復は困難になります。
-
対策
-
[側板]~[プーリー] の間に [特注アクリル板] (50×50×5mm) を挿入して、側板から押さえ込んで脱落防止します。
-
[側板]~[プーリー] の間隔は 5.5mm なので、挿入する [特注アクリル板] とのクリアランスは 0.5mm になります。
-
左の写真のように [特注アクリル板] を右側板にボンドで接着してから、右の写真のように組み立てます。

-
見事に対策できました!!!
-
側板から [特注アクリル板] を介してプーリー軸を押しているので、もう脱落する心配は不要です。
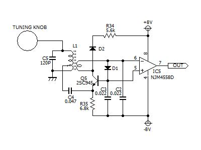
リペア (その3):[SERVO LOCK] 機能が故障している / コイン電池交換
-
オシロスコープで波形観測して調べたところ、タッチセンサ回路が動作していないとわかりました
-
左の回路図は [コントロール基板] に搭載されているタッチセンサ回路です。
-
[L1] [Q5] で発振回路を構成します。
[同調] ノブに手を触れていない時は発振していますが、手を触れると発振が止まります。
-
発振状態を IC5 で監視し、発振している時は [OUT]=+8V、発振していない時は [OUT]=-8V になります。
-
右の写真は [Q5] トランジスタ交換後で、赤〇で囲んだ黒い部品です。
-
タッチセンサが動作しない原因は [Q5] トランジスタ故障です。
これを [2SC1815-GR] に交換して直りました。

-
修理依頼者よりの [1時間ほど受信していると突然サーボロックが切れてしまう] について
-
おそらく [SERVO LOCK] ランプが消灯してしまうことを言っているのだと思います。
メールで確認したのですが回答ありませんでした。
-
そもそもサーボロックされていなかったのです。
[SERVO LOCK] ランプは薄く点灯していたはずです。
-
おそらく、これとバリコン軸の接触不良で受信周波数が揺らぐのが原因と思います。
直ったと期待したいです。
-
[コントロール基板] には [CR2430] コイン電池も搭載されています
-
この電池は一次電池なので、もうそろそろ寿命と思います。
42年間も使われ続けていました。
(2023年時点)
-
そこで、左の写真のようにソケット化して [CR2032] コイン電池に交換しました。
-
[CR2430] コイン電池が実装されていた場所から [赤電線] [黒電線] で引き出し、赤〇の位置に束線バンドで固定しました。
-
ソケット化しているので、次回からの [CR2032] コイン電池交換は赤〇の束線バンドを外せばできます。
20年以上先の話です。
-
[CR2032] は [CR2430] より容量が少ない (63%) ですが、[CR2430] で40年間使えたなら [CR2032] でも30年間は使えると思います。
-
そして [CR2032] は何より入手しやすく安いのです。
100円ショップでも買えます。
-
右の写真はこの章で交換した部品です。
これまで基板に実装されていた部品です。

リペア (その4):照明を LED 化 ・・・ 修理依頼者の要求
-
ランプ切れはないのですが、明るさがかなり暗くなっています
-
ランプ表示の指針はほとんど見えません。
3個あるメータの照明も暗いです。
これが直らないと再調整に入れません。
-
LED 化のためにフロントパネルを分解してみると ・・・
-
汚いと思えるほど埃がビッシリ堆積しており、かなりの汚れもあります。
-
[掃除機] [無水アルコール] 他でクリーニングしてかなりマシになりました。
-
[同調] ノブ軸機構の取付クッションシートがボロボロになって風化していました。
-
ボロボロになったシートを除去し、新たに260℃耐熱で経年変化しない [ポリイミドテープ] を貼り付けました。
-
L-02T (2号機)
と全く同じ方法で LED 化しました
-
LED 化が必要なのは [S メータ] [T メータ] [D メータ] [ダイヤル指針] です。
これ以外は元々 LED 表示です。
-
左の写真の [FUSE 型 LED] はメータの照明に使います。
-
1個で [6000K 白色 LED]×9個分搭載しており、全部で3個使います。
-
メータ内に組み込むので、両端の口金を外して LED モジュールだけ使います。
-
右の写真の砲弾型 LED は指針用に使います。
3mm 赤色、20000mcd、照射角 30°です。

-
下の写真のように野暮ったい黄昏の電球色から明るく現代的な白色に変わりました
-
メータの数字は設計者は本来望んだであろう、綺麗な薄緑っぽい表示になりました。
やはり白色が正解です。
-
見辛かったダイヤル指針は、明るい部屋の中でもハッキリ見えるようになりました。

リペア (その5):マイグレーション対策 ・・・ 予防保守
-
[IF 基板] [MPX 基板] [コントロール基板] の IC とトランジスタの足にワニス塗布して将来のマイグレーション発生を予防しました。
-
要は金属部分 (足) が酸化しないければマイグレーションは発生しない訳で、ワニスコーティングで空気に直接触れないようにしたのです。
-
マイグレーションによる障害 (レアショート) が発生していないうちに対策するのが吉です。
-
今回使用したワニスの長期的な試験はできていないのですが、少なくともマシにはなったと思います。
リペア (その6):その他
-
基板にはゴミが堆積しており、フロントパネル内にもゴミが多い
-
基板の汚れは、刷毛とブロアで清掃してマシになりました。
-
フロントパネル内の汚れは、(分解してから) 刷毛とブロアで清掃してマシになりました。
-
音がやや荒っぽくて少し歪がありそう
-
修理依頼者から電解コンデンサを交換希望ありましたが、断念!
-
全ての電解コンデンサを交換できるよう部品調達してありました。
-
まずはコネクタを全て外して [MPX 基板] を取り出そうとしたら基板が動かないのです。
-
基板の裏に多数のラッピング配線や電線の直接配線が施されているからです。
-
何のためのコネクタ接続なんでしょうね???
コネクタ付の基板なら、コネクタを取り外せば基板を取り出せるようにするべきです。
-
部品交換するためには [基板を取り外せるか] または [交換できる程度に基板を傾けできる] 必要がありますが、これができないのです。
-
こうなると、電解コンデンサのために多くのラッピング配線などを全部外す必要があります。
-
現状、問題なく動作している電解コンデンサを交換するために、この作業をやるのはリスクが高過ぎです。
-
ということで、電解コンデンサ交換を断念しました。
-
既に調達してしまった電解コンデンサは他のチューナ修理に使おうと思います。
再調整
-
電圧チェック (VP)
-
実測値は以下のように良好でした。
| VP |
標準電圧 |
実測電圧 |
判定 |
備考 |
| 電源基板 |
15pin |
+14V |
+14.3V |
〇 |
FRONT END |
| 18pin |
-15.5V |
-14.0V |
〇 |
IF |
| 20pin |
+14V |
+14.3V |
〇 |
| CN1 |
1pin |
-8V |
-8.24V |
〇 |
CONTROL |
| 2pin |
+8V |
+8.12V |
〇 |
| CN2 |
2pin |
+15V |
+14.8V |
〇 |
MPX COMPOSITE (非安定) |
| 3pin |
-15V |
-15.5V |
〇 |
| CN3 |
3pin |
+15V |
+15.5V |
〇 |
MPX R (非安定) |
| 4pin |
-15V |
-15.0V |
〇 |
| CN4 |
1pin |
+12V |
+12.0V |
〇 |
RELAY |
| 3pin |
+8.5V |
+8.85V |
〇 |
LED |
| 4pin |
+7.4V |
+7.72V |
〇 |
POWER MUTE |
-
FM 受信部の調整
-
調整結果
-
あちこち調整ズレしていました。
全て調整できる範囲内に入っていたので、安心してください。
-
再調整で感度が向上し、音質もビックリするほど良くなりました。
高調波歪率を優秀な数値に調整できました。
素晴らしい!
-
再調整前はステレオセパレーションが 30dB 以下に落ち込んでいましたが、再調整で以下のように回復しました。
高級機に相応しい優秀な数値です。
| 項目 |
IF BAND |
stereo/mono |
L |
R |
単位 |
| ステレオセパレーション (1kHz) |
WIDE |
stereo |
54 |
52 |
dB |
| NARROW |
46 |
44 |
dB |
| 高調波歪率 (1kHz) |
WIDE |
mono |
0.0075 |
% |
| stereo |
0.0075 |
% |
| NARROW |
mono |
0.055 |
% |
| stereo |
0.055 |
% |
| パイロット信号キャリアリーク |
WIDE |
stereo |
-65 |
-63 |
dB |
| オーディオ出力レベル偏差 |
WIDE |
mono |
0 |
-0.03 |
dB |
| REC CAL 信号 |
WIDE |
mono |
421.9 |
Hz |
| -6.4 |
dB |
使ってみました
-
終わってみて
-
ともかく埃やゴミが多く、これの清掃に修理よりも多くの時間がかかりました。
-
やはりこの機種は照明 LED 化が正解です。
-
朽ち果てたような黄昏色の表示が、スッキリ美しい現代的な表示になりました。
-
LED 化で 14W 消費電力が減ったので発熱が少なくなり信頼性が上がりました。
-
電気代が減るので、長期的には修理代が回収できます。
時間がかかると思いますが SDGs 貢献できます。
-
感度や音質
-
流石に良い音
です。
安定度とか音質とかスペック表現できない部分が超優れています。
-
感度が良く、高解像度でカチッとした超高音質です。
高域も低域もよく出ています。
S/N も良いです。
-
高解像度の音なのにハーモニー再現力もあります。
放送スタジオに居るかのようなリアルな音にハッとします。