|
2009年12月28日、
AUDIO DYNAMICS T-1
の中古品を
YAMAHA t-2x (2号機)
の修理のお駄賃にいただきました。
何だか全体にジャンパー線が多くゴチャゴチャしています。
少し雑さも感じます。
写真をクリックすると拡大写真を表示できます。
| メーカ | 型式 | サマリ |
| JRC | NJM072D | Dual J-FET Input Operational Amplifier |
| NJM2903D | Single-supply Dual Comparator | |
| MOTROLA | MC14011B | Quad 2-Input NAND Gate |
| NEC | uPC4558C | High Performance Dual Operational Amplifier |
| uPC4570C | Dual Ultra Low-noise, Wideband, Operational Amplifier | |
| uPD75104CW | 4-bit Single-chip Microcomputer | |
| SANYO | LA1266 | AM/FM Tuner System of Electronic Tuning Type |
| LA3410 | VCO Non-Adjusting PLL FM MPX Stereo Demodulator | |
| LB1291 | 8-Channel Driver Array | |
| LM7000 | Direct PLL Frequency Synthesizer for Electonic Tuning |
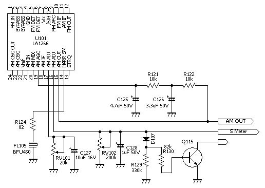
右は S メータ回路部分を基板の配線パターンから回路図化したものです。
AM S メータに関する部分は他にないか検討してみました。

| TP | 標準値 | 実測値 | 備考 |
| U801 (7812) - OUT | +12V | +12.23V | チューナ全般電源
オペアンプ電源 |
| U802 (7912) - OUT | -12V | -12.20V | オペアンプ電源 |
| Q801 - E | +5.6V | +5.71V | MCU 電源 |
| Q802 - E | +27V | +27.40V | FL 管電源 |
| 手順 | SSG出力 | T-1 の設定 | 調整箇所 | TP 及び調整値 | 備考 |
| 1 | - | band : FM mono : OFF schotz nr : OFF |
- | - | |
| 2 | - | 90MHz 受信 | [フロントエンド] OSC コイル |
TP2 電圧 = 8.0V | OSC トラッキング調整 |
| 3 | - | 76MHz 受信 | - | TP2 電圧 = 1.5V 確認のみ |
|
| 4 | 83MHz 30dB 無変調 |
83MHz 受信 | [フロントエンド] RF コイル×3 |
R601(前) 電圧 = 最大 | RF トラッキング調整 |
| 5 | [フロントエンド] IFT |
IF 調整 | |||
| 6 | 83MHz 90dB mono 1kHz |
T105 | オーディオ出力 = 高調波歪最小 | QR 検波調整 | |
| 7 | T104 | TP3~TP4 端子間電圧 = 0V | |||
| 8 | 手順6~7を数回繰り返す | ||||
| 9 | 83MHz 20dB 無変調 |
83MHz 受信 | RV102 | S メータ = 1 | S メータ調整 |
| 10 | 83MHz 60dB 無変調 |
RV601 | S メータ = 5 (フル) | ||
| 11 | 手順9~10を数回繰り返す | ||||
| 12 | 83MHz 90dB stereo 1kHz L+R |
83MHz 受信 | [フロントエンド] IFT ±90度の範囲で調整 |
オーディオ出力 = 高調波歪最小 | stereo IF 歪補正 |
| 13 | 83MHz 90dB stereo 1kHz R/L |
RV103 | オーディオ出力 (L/R) = 最小 | セパレーション調整 | |
| 14 | 83MHz 90dB stereo 1kHz L+R |
FL109 | オーディオ出力 (L) = 19kHz 成分最小 | キャリアリーク調整 | |
| 15 | 83MHz 90dB stereo 1kHz L+R |
FL108 | オーディオ出力 (R) = 19kHz 成分最小 | ||
| 手順 | SSG出力 | T-1 の設定 | 調整箇所 | TP 及び調整値 | 備考 |
| 1 | - | band : AM | - | - | |
| 2 | - | 1602kHz 受信 | T102 | TP2 電圧 = 7.5V | OSC トラッキング調整 |
| 3 | - | 531kHz 受信 | - | TP2 電圧 = 1.4V 確認のみ |
|
| 4 | 603kHz 40dB 無変調 |
603kHz 受信 | T101 | R601(前) 電圧 = 最大 | RF トラッキング調整 |
| 5 | 1404kHz 40dB 無変調 |
1404kHz 受信 | T101 近くの トリマ |
||
| 6 | 手順4~5を数回繰り返す | ||||
| 7 | 999kHz 40dB 無変調 |
999kHz 受信 | T103 | R601(前) 電圧 = 最大 | IF 調整 |
| 項目 | stereo/mono | L | R | 単位 |
| ステレオセパレーション (1kHz) | stereo | 47 | 45 | dB |
| 高調波歪率 (1kHz) | stereo | 0.15 | 0.15 | % |
| パイロット信号キャリアリーク | stereo | -79 | -68 | dB |
| オーディオ出力レベル偏差 (1kHz) | mono | 0 | +0.21 | dB |
非常に薄型です。
フロントパネルの高さは 46mm です。
横幅と奥行はフルサイズです。
リアパネルの端子類の並びが日本感覚と異なります。
日本感覚では左から [入力端子] [出力端子] [電源コード] と並べますが、[出力端子] [入力端子] [電源コード] の順です。
AUDIO DYNAMICS は、アメリカのプロ用音響機器のメーカ
dbx
のコンシューマブランドです。
| FM 受信部 | |
| 受信周波数範囲 | 76~90MHz |
| 実用感度 (75Ω) | 1.0uV (11.2dBf) |
| S/N 50dB 感度 (75Ω) | mono : 1.8uV (16.2dBf)
stereo : 27.5uV (40dBf) |
| 選択度 (±400kHz) | 67dB |
| キャプチャレシオ | 1.5dB |
| イメージ妨害比 | 80dB |
| スプリアス妨害比 | 80dB |
| IF 妨害比 | 80dB |
| AM 抑圧比 | 60dB |
| サブキャリア抑圧比 | 60dB |
| ステレオスレッシュホールド | 22dBf |
| 全高調波歪率 | stereo : 0.2% (1kHz) |
| S/N 比 | mono : 75dB
stereo : 70dB |
| ステレオセパレーション | 43dB (1kHz) |
| 周波数特性 | 20Hz~15kHz ±1.0dB |
| 出力電圧/インピーダンス | 500mV/470Ω (100% 変調) |
| AM 受信部 | |
| 受信周波数範囲 | 531~1602kHz |
| 実用感度 | 300uV/m |
| 選択度 (999kHz) | 36dB |
| イメージ妨害比 (999kHz) | 40dB |
| IF 妨害比 (999kHz) | 30dB |
| 全高調波歪率 | 0.8% (1kHz) |
| S/N 比 | 40dB |
| 出力電圧/インピーダンス | 150mV/470Ω (30% 変調) |
| 総合 | |
| 電源電圧 | AC100V, 50/60Hz |
| 定格消費電力 (電気用品取締法) | 7.2W |
| 外形寸法 | 430(W)×53.5(H)×320(D)mm |
| 重量 | 3.4kg |
| その他 | |
| 発売時期 | 1987年 (推定) |
| 定価 | 40,000円 |