|
2009年12月12日、
Victor FX-711
の動作不良品を
YAMAHA CT-800
の修理のお駄賃にいただきました。
基板の作りは良いです。
部品が整然と並んでいます。
写真をクリックすると拡大写真を表示できます。
| メーカ | IC | 機能 |
| Fujitsu | MB4052 | 4-channel 8-bit A/D Converter |
| Mitsubishi | M5218 | Dual Low-noise Operational Amplifiers |
| M5219 | Dual Low-noise Operational Amplifiers | |
| NEC | uPC1163HA | FM IF Amplifier |
| OKI | MSC7112-01SS | 12-Segment x 16-Digit or 16-Segment x 12-Digit Display Controller/Driver |
| Panasonic | MN1758 | High Speed, High Performance, 4-Bit Single Chip Microcomputer |
| Rohm | BA401 | FM IF Amplifier |
| SANYO | LA1266 | AM/FM Tuner System of Electronic Tuning Type |
| LA3450 | PLL FM MPX Stereo Demodulator with Adjustment-Free VCO and Measure Against Channel Interference |
|
| LC3517B | 2048-word × 8-bit CMOS Static RAM | |
| LM7000N | Direct PLL Frequency Synthesizer for Electronic Tuning | |
| Toshiba | TC74HC595 | 8-BIT SHIFT REGISTER/LATCH (3-STATE) |

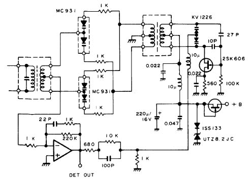
同調周波数(OSC 発振周波数)に変化がなくて VT 電圧だけが低下することより、OSC 同調回路の LC 定数が変動するとしか考えられない。従って、1, 2, 3, 4, 7が原因ではなさそうです。
交換したトリマコンデンサをいくら回してもガサゴソ雑音は発生しません。
概要
リペア (その3):電解コンデンサの一部を予防交換| 部品番号 | 交換前 | 交換後 | 備考 |
| C807 | 2200uF/50V (85℃) | 3300uF/50V (105℃) | 低 ESR 品に交換 |
| C809 | 2200uF/16V (85℃) | 2200uF/16V (105℃) | 低 ESR 品に交換 |
原因
| 部品番号 | 交換前 | 交換後 | 備考 |
| C703 | 0.047F/5.5V | 0.22F/5.5V | 電気二重層コンデンサ |

| VP | 標準値 | 実測値 | 判定 | 備考 | |
| チューナ基板 | W305 (Q801-E) | +30V | +29.4V | 〇 | VT 電源 |
| W116 (Q803-E) | +12V | +12.1V | 〇 | チューナ電源 オーディオ電源 |
|
| W113 (Q808-E) | -12V | -13.1V | 〇 | ||
| W307 (Q805-E) | +5V | +5.17V | 〇 | ロジック電源 | |
| 電源基板 | J705-3pin | +5.6V | +5.62V | 〇 | MCU 電源 |
| J705-5pin | -35V | -34.1V | 〇 | FL 電源 | |
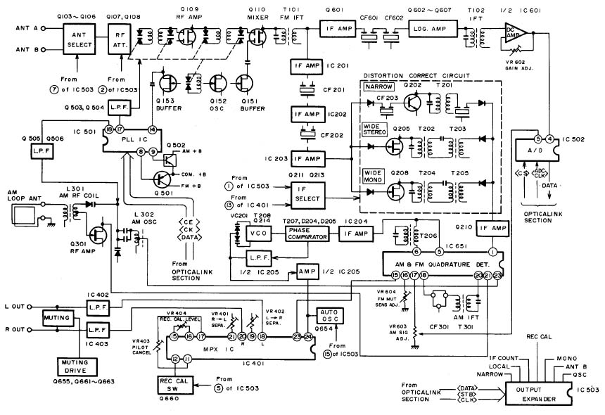
| 手順 | SSG出力 | FX-711 の設定 | 調整箇所 | TP 及び調整値 | 備考 |
| 1 | - | BAND : FM REC CAL : OFF RF MODE : DX IF BAND : WIDE MODE : AUTO |
- | - | |
| 2 | - | 76MHz 受信 | L151 | TP101 電圧 = 7.5±0.1V | OSC トラッキング調整 |
| 3 | - | 90MHz 受信 | TC105 | TP101 電圧 = 22.0±0.1V | |
| 4 | 手順2と3を数回繰り返す | ||||
| 5 | 76MHz 30dB 無変調 |
76MHz 受信 | L103 L104 L105 L106 |
dB 表示 = 最大 | RF トラッキング調整 |
| 6 | 90MHz 30dB 無変調 |
90MHz 受信 | TC101 TC102 TC103 TC104 |
||
| 7 | 手順5~6を数回繰り返す | ||||
| 8 | 83MHz 30dB 無変調 |
83MHz 受信 | T101 | dB 表示 = 最大 | IF 調整 |
| 9 | 83MHz 90dB 無変調 |
T206 | TP103 端子間電圧 = 0±1.5mV | 同調点調整 | |
| 10 | T207 | D205 センタ波形 = 最大 オシロスコープで観測 |
PLL 検波調整 | ||
| 11 | T208 | R246 (前) 電圧 = 0±10mV | |||
| 12 | 83MHz 90dB mono 1kHz |
T204 | オーディオ出力 = 高調波歪最小 | WIDE mono IF 歪補正 |
|
| 13 | 83MHz 90dB stereo 1kHz L+R |
T202 | WIDE stereo IF 歪補正 |
||
| 14 | 83MHz 受信 IF BAND : NARROW |
T201 | NARROW stereo IF 歪補正 |
||
| 15 | 83MHz 90dB stereo 1kHz L+R |
83MHz 受信 IF BAND : WIDE |
VR403 (P. CANCEL) |
オーディオ出力 = 19kHz 成分最小 | Pilot キャンセラ調整 |
| 16 | 83MHz 90dB stereo 1kHz R |
VR401 (SEPA. R→L) |
L ch. オーディオ出力 = 最小 | セパレーション調整 (L) | |
| 17 | 83MHz 90dB stereo 1kHz L |
VR402 (SEPA. L→R) |
R ch. オーディオ出力 = 最小 | セパレーション調整 (R) | |
| 18 | 83MHz 60dB 無変調 |
VR602 (FM dB 1) |
dB 表示 = 60dB | S メータ調整 | |
| 19 | 83MHz 30dB 無変調 |
VR601 (FM dB 2) |
dB 表示 = 30dB | ||
| 20 | 手順18~19を数回繰り返す | ||||
| 21 | 83MHz 20dB mono 1kHz |
83MHz 受信 | VR604 (MUT SENS.) |
ミューティング = ON/OFF 閾 | ミューティングレベル調整 |
| 22 | 83MHz 90dB mono 400Hz |
- | オーディオ出力 = 記録 | REC CAL 調整 | |
| 23 | 83MHz 受信 REC CAL : ON |
VR404 (REC LEVEL) |
オーディオ出力 = 手順22 の -6dB | ||
| 手順 | SSG出力 | FX-711 の設定 | 調整箇所 | TP 及び調整値 | 備考 |
| 1 | - | BAND : AM REC CAL : OFF |
- | - | |
| 2 | - | 522kHz 受信 | L302 | TP102 電圧 = 1.8±0.1V | OSC トラッキング調整 |
| 3 | - | 1629kHz 受信 | TC302 | TP102 電圧 = 20±0.1V | |
| 4 | 手順2と3を数回繰り返す | ||||
| 5 | 603kHz 40dB 無変調 |
603kHz 受信 | L301 | dB 表示 = 最大 | RF トラッキング調整 |
| 6 | 1404kHz 40dB 無変調 |
1404kHz 受信 | TC301 | ||
| 7 | 手順5と6を数回繰り返す | ||||
| 8 | 999kHz 40dB 無変調 |
999kHz 受信 | T301 | dB 表示 = 最大 | IF 調整 |
| 9 | 999kHz 90dB 無変調 |
VR603 (AM dB) |
dB 表示 = 90dB | S メータ調整 | |
| 項目 | IF BAND | stereo/mono | L | R | 単位 |
| ステレオセパレーション (1kHz) | WIDE | stereo | 70 | 70 | dB |
| NARROW | 27 | 27 | dB | ||
| パイロット信号キャリアリーク | WIDE | stereo | -50 | -50 | dB |
| オーディオ出力レベル偏差 (1kHz) | WIDE | mono | 0 | -0.05 | dB |
| REC CAL | WIDE | mono | 457.0 | Hz | |
| -7.1 | dB | ||||
全体のデザインバランスが良いです。
ボタン類が整然と綺麗に並んでいます。
FM アンテナ入力は2系統あります。
F 端子なので、雑音電波が混入しないです。
| FM 受信部 | |
| 受信周波数 | 76.0~90.0MHz |
| 実用感度 (75Ω) | mono: 0.9μV/10.3dBf |
| 50dB クワイティング感度 (75Ω) | mono: 1.5μV/14.8dBf
stereo: 22μV/38.1dBf |
| S/N 比 (85dBf 入力時) | mono: 99dB
stereo: 91dB |
| 全高調波歪率 (1kHz) | mono: 0.005%
stereo: 0.009% |
| キャプチュアレシオ | 1.0dB |
| 実効選択度 | Narrow: 75dB (±400kHz) |
| イメージ妨害比 | 120dB |
| IF 妨害比 | 120dB |
| ステレオセパレーション (1kHz) | 65dB |
| 周波数特性 | 20Hz~15kHz ±0.3dB |
| AM 受信部 | |
| 受信周波数 | 522~1629kHz |
| 実用感度 | 外部アンテナ: 10μV
ループアンテナ: 250μV/m |
| S/N 比 | 52dB |
| 選択度 | 60dB (±9kHz) |
| 総合 | |
| 電源電圧 | AC100V 50/60Hz |
| 定格消費電力 | 14W |
| 外形寸法 | 435(W)×101(H)×295(D) mm |
| 重量 | 5.2kg |
| ファンクション | |
| FM/AM プリセット | 20局ランダムプリセット |
| プログラムメモリ | 8局 |
| ANTENNA | A/B |
| RF MODE | DX/LOCAL |
| IF BAND | WIDE/NARROW |
| MODE | AUTO/MONO |
| DISPLAY | 放送局名/電界強度(dB) |
| STOP LEVEL | OFF/20/25/35/40/45/50/55/60 dB |
| AUTO MEMORY | OFF/ON |
| REC CAL | OFF/ON |
| その他 | |
| 発売時期 | 1987年 |
| 定価 | 49,800円 |